魔兽世界植物大战僵尸(植物大战僵尸3玩一玩) 今天将为大家介绍魔兽中一个非常有意思的益智策略类游戏--“植物大战僵尸\",哈哈!耳不耳熟?惊不惊喜,在魔兽世界中竟然也有“植物大战僵尸“,85-95年出生的玩家,应该对这款游戏有印象,于09年5月上线,一款集即时战略、塔防和卡片收集为一体的益智游戏,在当时的小游戏中可谓风靡一时,尤其是女生特别爱玩!而玩家想... 2023-11-11 02:18:59 游戏快问 99
大型手机游戏(大型手机单机游戏) 《侠盗猎车手:自由城》&《圣地安列斯》想给R星100个赞,一直在做良心好玩的游戏。GTA系列虽说是沙盒玩法,但元素也相当丰富。剧情发展跌宕起伏,人物性格鲜明。玩起来满满的回忆!!!《不义联盟2》作为一款格斗游戏,画质好到极致,主线剧情比电影还扣人心弦,超人黑化出乎意料。虽说易于上手难于精通,但手残党也... 2023-11-11 02:17:29 游戏快问 93
流星花园游戏(手机网游十大排行榜) “时光荏苒,一如初见。”那些年追过的偶像剧,换上了满屏的小鲜肉,青春气息扑面而来,让姨母们还有点点小期待呢~据说开播才三天,就迎来了大结局?究竟是播出事故,还是自嘲噱头?吓得小编赶紧恶补了一下新剧。原来,那些年积攒的“雷阵雨“都留到了这个夏季……道明寺财产突然缩水,说好白金卡不限额呢?零食饮料什么鬼?你确定接... 2023-11-11 02:15:41 游戏快问 121
瘟疫打击(诗歌让瘟疫止息) ◀中世纪时期的医生戴着鸟喙形面具以防止感染。 1665 年大瘟疫时期伦敦街头的绘画。▼ 1616 年,瘟疫在美洲印第安人之间爆发。一名因梅毒导致面部变形的男子。伦勃朗绘瘟疫改写的,不仅仅是生死2020 年,一场新冠肺炎席卷全世界。疫情牵动着每一个人。人类与疾病之间有着永不停息的抗争。放眼整个世界历史,瘟疫作为... 2023-11-11 02:12:41 游戏快问 76
最新网络游戏排名(手游人气排名第一名) #头条创作挑战赛#2023年十大大型网游排行榜已经发布啦!下面为大家盘点推荐国内市场上比较热门的网络游戏前十名作品。冠军:《龙武2 》《龙武2》是一款精品仙侠巨作,备受期待的新服7月份新服临风VS对月终于上线了!新服开启了六大活动,精美时装内容让玩家流连忘返。亚军:《英雄联盟》《英雄联盟》是连续多年国内网吧最... 2023-11-11 02:11:02 游戏快问 93
灌篮高手手游(灌篮高手手游三井寿) 【手机中国新闻】上世纪90年代,TV动画版《灌篮高手》在国内播出并风靡一时,成了不少人的青春回忆。时隔二十多年,《灌篮高手》电影版于4月20日在国内上映,再次燃起青春回忆。《灌篮高手》电影版近日,据手机中国了解,Apple产品京东自营旗舰店针对篮球迷同步上线了专属活动,包括iPhone14ProMax至高可减... 2023-11-11 02:09:09 游戏快问 109
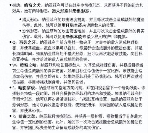
英雄联盟 新英雄(英雄联盟新曝光的英雄) 2023年,设计师在英雄联盟的蓝贴计划里就提到,今年会有一个全新的暗裔英雄登场,当时的信息很少,但每每涉及到暗裔类型的英雄,那都是非常有意思的。就在今天,拳头正式发布了这个新暗裔英雄的消息。这次新英雄被命名为“纳亚菲利”,从目前影片里的信息来看,着实让人有点蒙圈,虽说关于“纳亚菲利”的碎片信息很多,但影片里似... 2023-11-11 02:06:11 游戏快问 90
dnf如何解除安全模式(一键解除安全模式) 在DNF中,要说最不缺的是什么,BUG肯定是其中之一!在每次版本更新中,虽说都会修复一些BUG,但是总会有一些新的BUG出现,在面对这些新BUG出现,如果是影响利益的BUG会光速修复,如果是不影响利益的BUG,就得看策划的诚意了,如果有诚意,在下次版本更新就修复,如果无诚意鸽个几个月,几年都有可能。5.25版... 2023-11-11 02:04:14 游戏快问 88
星推荐(cctv8星推荐) 阳光讯(王琛 记者 张允铎)阅读,是开启人的心智、塑造人的精神的必需;青少年阅读,是奠定人生精神基石的必需。西安市未央区六村堡小学五年级二班通过讲民间故事的活动让学生阅读精彩故事,学习中外文化,争做新时代中华文化小达人。本期推荐的阅读之星是五年级二班武英悦、胡潇元、邵子莫三位同学。武英悦同学是一个积极上进、活... 2023-11-11 02:02:14 游戏快问 87
地铁跑酷。(地铁跑酷兑换码999999金币) 这是一条价值30万粉丝的视频。这是一条价值30万粉丝的视频。就在几天前,有主播疯狂吐槽我,说我打广告,说我蹭锅铲热度,说我骗粉丝,弄得我都快崩溃了,几天没更新,几天没睡觉,声音都哑了。但今天我想说,你们扪心自问,现在的地铁跑酷还是之前的地铁跑酷吗?之前的地铁跑酷都是身法教学,读粉丝评论、猜图、跑分之类有内容的... 2023-11-11 02:00:26 游戏快问 97
文明6新手攻略(文明6从零开始教你玩) 前段时间趁着文明6打折买了这部游戏,总的来说这个游戏对我这个热爱策略游戏的我还是一个不错的消磨时光的好游戏。在我玩了一阵子后总结了几点我自身的经验: 首先,对于一个新手,如何选择开局是非常重要的,极其建议新手可以选择一些强力的君主开局,比如秦始皇和彼得大帝;然后选择王子难度开局(反正别选太简单的,起步要王子,... 2023-11-11 01:58:42 游戏快问 95
野球拳(野球拳什么意思) 在我们熟悉的RPG游戏中,为了剧情的走向总会安排一些“剧情必败”的战斗。无论之前有没有练级,无论如何嗑药苦苦支撑,最终都无法战胜对手。这种设定最早在《仙剑》《轩辕剑》就出现过很多次,这种必败战局我们不需要挣扎,直接死就可以了。反正打不打效果都一样,还不如省口气。这也导致我们在玩其他RPG游戏时,稍微遇到一个强... 2023-11-11 01:55:50 游戏快问 89
dnf魔攻宝珠(dnf魔攻宝珠有哪些) DNF游戏中的竞技场副本,记得在去年上线的时候,不知道“拯救”了多少装备四等一的玩家,而之后副本经过陆续的更新改版,还加入了相关的魔岩石材料,两件海伯伦装备都能轻松得,可以说这个竞技副本真的是很良心。而韩服在5.15更新之后,又新增了一个新版的竞技场,奖励比现在的竞技商店还要良心,超界材料以及各种附魔宝珠,全... 2023-11-11 01:54:01 游戏快问 102
英雄球球挑战(球球英雄残像球如何使用) 全新PVP对战塔防手游《球球英雄》甫登陆App Store就强势挺进免费榜前十,得到了广大玩家认可。在《球球英雄》中,玩家通过将各种不同能力的球球搭配组合来完成关卡、竞技的挑战。球球种类繁多,各种流派的组合也是花样百出,找到一套适合自己的阵容,才能在游戏中挑战更强的对手,赢更多奖励!今天就为大家带来一份以暗杀... 2023-11-11 01:52:35 游戏快问 89
单机三国志游戏(单机三国志4怎么玩) 三国志系列游戏是光荣公司出品的的三国单机游戏,到目前共14代,单机游戏中版本跨度最多的一款游戏之一,可以说是策略SLG游戏的旗帜(有三部有RPG成分)。那么这14代作品的游戏性,虽然每个人喜好的都不一样,但也可以通过玩家制作的同人MOD数量、心得文章等等大致能了解普遍较受欢迎的前十,我们就来盘点一下:第10、... 2023-11-11 01:50:59 游戏快问 92
休闲网页游戏排行榜(最新网页游戏推荐排行) 十五个有趣上头的网页小游戏,不占内存也不用下载,摸鱼或者无聊的时候都能翻出来打发时间,放松一下呀,有感兴趣的朋友,建议收藏以防迷路~一、美食消消乐小游戏1、合成大西瓜难度指数:⭐⭐解压指数:⭐⭐⭐⭐游戏简介:前两年很火的一款小游戏,基本玩法就是叠放水果不断消除合成,最后顺利合成一个大西瓜,操作起来也比较轻松简... 2023-11-11 01:49:01 游戏快问 88
psp新游戏(psp50个经典作品) #秋日生活打卡季#大家好,PSP可以说是最早的多媒体掌机了,也是索尼最成功的掌机,那时候拥有一台可以随时看视频听音乐打游戏的游戏机,简直就是最潮的人。难怪至今还有很多小伙伴对PSP游戏念念不忘。PC现在已经可以非常完美地模拟PSP了,近期几款PSP游戏陆续推出了汉化版和更新版,让我们一起来看看这些充满回忆的游... 2023-11-11 01:46:50 游戏快问 93
腐烂国度(腐烂国度在线阅读) 从去年到今年,游戏界的关注大部分都在红的发紫,火的刺眼的《绝地求生:大逃杀》吃鸡游戏身上了,这也间接的导致了很多游戏无人问津,凄惨无比。就是在这么一个环境下,有一款丧尸题材的沙盒游戏《腐烂国度2》却吸引了小一部分人群的眼球,要知道这款游戏的前作《腐烂国度》口碑可并不好,一直被玩家吐槽不断,其中有几个槽点更是深... 2023-11-11 01:44:59 游戏快问 93
信长之野望 大志(信长之野望大志所有大名) 总有不少喜欢光荣游戏的玩家开玩笑说,“等一个威力加强版”,这不,《信长之野望 大志》的威力加强版真的来了,经过一次延期打磨后,《信长之野望 大志 威力加强版》即将于2月14日正式发售。在原版中,“志”系统、商圈与合战的玩法带来了一些新思路,但终归简化太多,导致游戏本身并不是很耐玩。而这次的《信长之野望 大志 ... 2023-11-11 01:43:26 游戏快问 109
中土世界 战争之影(中土电影完整版) 随着软件领域突飞猛进的发展,游戏的物理引擎也越来越出色,所制作出来的游戏画面,基本与现实无法区分,这也使得游戏的素材体积越来越大,玩家们非常头疼的就是很占用电脑空间,不过对于一些体积大,但内容丰富的游戏来说,还是能让人理解的,就比如下面这五款。5、《荒野大镖客2》《荒野大镖客2》的体积在本文当中排第五,Ste... 2023-11-11 01:41:44 游戏快问 107