dnf2017极武圣装备选择(dnf极武圣buff强化)
[闽南网]
DNF国服全新的起源版本即将上线,今年的第一次全职业平衡也将全面袭来,极武圣在新的版本之中技能也得到了全面的调整,那么在这全新的版本中极武圣又该如何进行加点呢?感兴趣的朋友快来跟小编一起看看吧!

DNF起源版本极武圣最新加点加点推荐
主流加点框架如下:



推荐此套加点框架。当有暴击足够或者溢出时,弱点感知和物理暴击可以逐渐点低,省些SP点铁靠。拳套精通无法超越10级,因此在有技能等级宠物和技能等级光环情况下可以点8,超大陆点6即可。
纷影连环踢和虎啸神拳之间可自行取舍,推荐纷影连环踢。
注意,折颈必偷学1,对于武神来说是不可多得的控制神技。
DNF起源版本极武圣BUFF换装
1、BUFF介绍
强拳再次改版,力量大幅削减。堆完美BUFF收益比之前差了很多。穿邪灵6,30级强拳,为598力量, 68%暴伤。而完美BUFF也才700力量,但是要付出3保宝珠,2个白金称号!!
堆起来收益极低,所以并不建议新手弄完美BUFF套。
延伸阅读: DNF起源版本念帝最新技能加点方案装备选择攻略DNF起源版本暴风女皇怎么加点 暴风女皇最新加点攻略
2、换装搭配思路
穿戴邪灵之息6件套的情况下堆满等级,根据能力(宝珠,白金,宠物光环等)将溢出的等级装备替换为“E3强拳绿气息散件”。
3、异界套装/异界散件(绿气息)属性介绍

4、等级装备推荐
此处非全部装备,其余增加技能等级的都可使用。

5、普通换装举例
突击队长战斗拳 + 5 5传承胸 + 高科技斗魂戒指 + 王室秘籍左 + 带春节宝珠的称号 + 国庆光环 + 春节宠物 + 时装上衣 + 邪灵之息6件套(肩腰鞋手镯项链魔法石) + 异界强拳气息腿
最简单速成:如果错过了国庆或者春节称号,异界强拳气息腿可以换成海神腿或白月沉息腿即可,左曹王室可买带强拳白金徽章的。
6、完美换装举例

需要2级BUFF称号或3S技能宠物,3个技能宝珠和2个白金徽章,不占用装备位置堆满20级,然后穿邪灵之息6件套+异界强拳气息装备。
7、换装技巧
当前武神buff只有一套强拳换装,简单暴力。
因为存在暴躁铁拳(SS已绝版)、游荡恶魔(拍卖行直接买),可以通过猴戏来提升输出。
另外还有物理职业通用的佩鲁斯的荣誉。可以通过打小怪,触发这些装备效果,然后再切回正常输出装备,来大幅提升爆发输出。
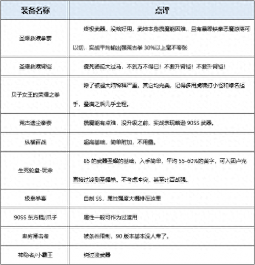
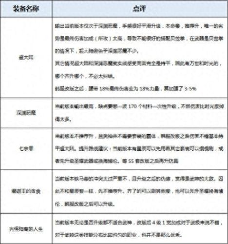
DNF起源版本极武圣1、武器
神器及传说
因为有拳套精通减CD,导致臂铠比拳套CD长35-36%。
且强化改版之后,毕业搭配和附魔情况下,臂铠基础攻击仅比拳套高8%的优势,且组奶的情况下会被奶加的基础攻击稀释成5-6%左右。
8%的单刷伤害 VS 36%CD,相信不难取舍。
因此,除非臂铠本身属性远强于拳套的属性,拳头都是首选武器。

史诗
常规武器排名基本按照从强到弱的顺序。

再往下的武器,有什么用什么,打打安图问题不大,90史诗武器一下,一般除了玩命,其它武器很难达到卢克raid入团门槛。
2、防具
异界套
远古传说套
史诗套装


3、首饰
神器及传说

史诗

像碧水重门戒指,还有一些更低一些的史诗,都不值得推荐了。
4、特殊装备
神器及传说

史诗

DNF起源版本极武圣徽章、附魔、时装、公会勋章、宠物、光环选择
1、徽章

2、附魔
主堆物理攻击和力量,一般情况攻击优于1攻击优于2力量,肩腰鞋没礼包的宝珠可以打物理暴击。但是因为武神很容易满100%暴击,所以也并不是很需要物理暴击附魔。
部分部位选择太多,不一一列举

3、时装

4、工会勋章
勋章名称:完美的守护图腾勋章
属性:20攻,48力量
守护珠选择:属强+攻速+移速+物理暴击
5、宠物、宠物附魔
春节宠物,首推14属性强化,走全属的也可以选择30攻击
6、光环
国庆光环,没有的话,春节或者其它活动礼包光环凑合。
以上就是本次给大家带来的全部内容了,希望对大家有所帮助,我们下期再见。