侠客风云传天赋3哪个好(侠客风云传最强天赋搭配)
侠客风云传—天赋详解,究竟如何组合才是最强的
作者:单机游戏小虾米
《侠客风云传》是河洛工作室一款优秀的武侠RPG游戏。在这个游戏中,玩家扮演的是逍遥派无暇子的第三个徒弟,在江湖中发生了 一系列有趣的故事。《侠客风云传》是在《武林群侠传》的基础上重新制作完成的,它带来了众多的改变和玩法,画面、剧情的极大丰富,使得这一作品成为不可多得的武侠RPG精品。

在《侠客风云传》中,玩家在创建角色画面的时候,相比原版,会有一项天赋的选择。天赋的选择上,分为一类天赋、二类天赋和三类天赋,它们各有多种选择。不同的天赋对后期的玩法都是有影响的,不少新手玩家可能不知道怎么选择天赋,下面小虾米就为大家带来侠客风云传天赋属性解析及选择推荐,一起来看看吧!

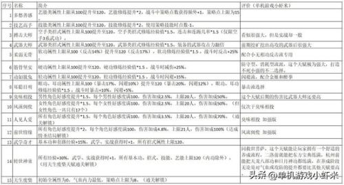
一,一类天赋

从表面上看,一类天赋中刻苦耐劳貌似最适合练武,但是你要记住,这个游戏的精髓就是:刻苦练功谁也打不过,到处闲逛得到绝世武功天下无敌。这主要体现在以下几点:
1,这个游戏中,内功对战斗力提升最高的,尤其在拿到后期功法后内功提升巨大。然而在修炼内功过程中,如果内功修炼已满,是无法再进行修炼增加气血,因此,玩家可以通过低心情强行延缓内功提升速度。
2,到处闲逛过程中,会碰到各种各样的随机事件,其中有一些会触发战斗。玩家可以在战斗中反复使用武功来进行升级。
因此机敏聪慧几乎在任何时候都优于刻苦耐劳。
二,二类天赋

1,二类天赋中,前世情缘的伤害加成最高(好感度加成也非常实用),其次是人见人爱和风流倜傥和臭味相投。

2,武器大师在游戏的初期,挖矿挖出来传奇武器后,对战力的提升最大,但是后期乏力。而搏击大师,看似提升不少,但是相比武器大师等,输出差得不是一点半点,而且输出还要看脸能不能刷出来连斩。
3,动如脱兔、柔若无骨和耳聪目明一般用于比较偏门的极端玩法里,譬如防守反击流、闪避流、暴击流等。
4,筋骨坚实,适合于玩防守型、消耗型流派,配三技能心宽体胖,可以把玩家打造成一个打不死的小强。
5,技艺高手和多愁善感这两个天赋,由于提升了技能上限,技艺高手在实战中表现更加强大。
6,武学奇才:刷实战党的福音,独孤九剑修炼最快的选择。
7,转世神童属于通关后的才能获得的天赋,表现也极为亮眼。拥有这个天赋,能让玩家舒舒服服的刷剧情,并且战斗也变得更容易,这个天赋相当于游戏最初难度选择简单化了。
8,天生废柴用来挑战极限,也用于啥也不追求,速通游戏。
三,三类天赋

1,三类天赋中,如果一周目,推荐选择带头大哥。因为,声望的获取最简单和容易。

2,二周目后,老子有钱和心宽体胖这两个天赋还是很强大的。这两个天赋一个主攻击,一个主防御,老子有钱杜康村疯狂挖矿挖宝箱一夜暴富还是很容易的。同时,到洛阳后,也有大把的时间可以挖矿。
总之,在《侠客风云传》这个游戏中,天赋是根据你想走的流派,以及你想走的结局来的。没有所谓最强天赋,但是有最强的组合。

此外,在这个游戏中,悟性这个属性很重要,修炼内功过程中直接决定了收益。此外,游戏最强的武功:无敌极限流,需要在洛阳的时候悟性100才能领悟。悟性的获取主要靠初始的属性中的悟性、杜康村中的一系列事件以及洛阳的一系列事件来获得增加。此外,在养成模式中,还可以通过厨艺做菜来增加。如果悟性实在没有到100,可以通过装备夜明珠来达到100。
附:新手的福音,游戏最强的武功无敌极限流获取攻略:
1,学会杜康鸡神功。这个是在杜康村的时候,村口有只母鸡可以点击发生战斗。在战斗的时候,当玩家的血掉到30%以下的时候,会有特殊对话,这时候,再将公鸡母鸡干掉。往复一共需要战斗三次,第三次的时候,出特殊对话,玩家就会领悟杜康鸡神功。

这场战斗不容易,玩家在杜康村可以获取并装备皮甲和寒光剑(攻击+50 反击率5%),并买几个补药后再去挑战。否则在当玩家的血掉到30%以下的时候,很容易被母鸡打死从而喜提弱鸡侠结局。
2,在洛阳的时候悟性到100。
3,在洛阳的地下赌场用主角单挑无戒,用杜康鸡神功打败无戒后,会碰到隆,他表示庐山升鸡霸和他的武功很像。如果玩家的悟性达到100,他会教你无敌极限流。

无戒最强大的是他的内功,每回合可以自动回血,对初期的玩家来说,难度很大。无戒的打法有以下几个办法:
1),洛阳之前在谷内闲逛,找无暇子教会生死符这一武功。这一武功有内伤的效果,配合其他武功,可以有效对付无戒的内功。
2),逍遥谷养成模式中,秦红棉剧情,秦红棉会赠送玩家一颗霹雳弹,威力强大,玩家可以保留至洛阳,在这里使用。

3),玩家也可以硬刚无戒,小虾米就使用逍遥刀法,装备修罗刀,打了80多个回合将无戒砍死,中间吃了2-3次药。随着玩家刀法属性的不断提升,逍遥刀法输出+流血BUFF,只要大于无戒每回合的恢复,就可以把他磨死。

如果这篇文章对您有帮助,请关注下“单机游戏小虾米”,让我们一起共同享受更多单机游戏乐趣。
时光荏苒,我们都已经不再年轻,但是追寻梦想的脚步,却不曾停歇。蓦然回首,才发现,曾经逝去的快乐,才是我们最初的梦想和追求。