功夫派怎么组队(功夫派现在还能玩吗)

1 全国各位武林精英启: 以“弘扬尚武精神,振兴民族国魂”为主题的 “全国武林精英交流会暨《当代 武林奇侠传》演员选拔赛”定于 2023 年 12 月 29 日至 31 日在浙江省东阳市横 店影视城隆重举行。 本届大赛由国际武道联谊会总部主办,国际武道联谊会江浙分部承办。大赛 除传统武术套路比赛健身气功功法大赛外,同时进行《当代武林奇侠传》演员选 拔赛。

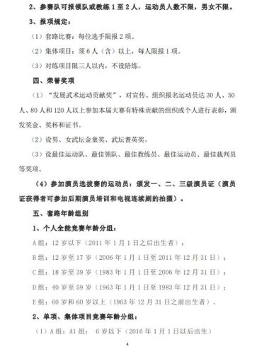
以满足武林人演武林人的愿望。 我们诚挚邀请各位朋友前来参赛,在美丽的江南水乡、影视名城谈武论剑、 观光旅游,感受横店影视城的迷人风采,沐浴浓郁的东方文化,度过一段美好的 时光。这里是被誉为“东方好莱坞”举世闻名的横店影视城。这里有广州街、 香港街、秦王宫、清明上河图、明清宫苑、新圆明园、梦幻谷等多个跨越五 千年历史时空,汇聚南北地域特色的影视拍摄基地(景点)。 如蒙俯允,不胜感幸,随函附比赛规程呈阅。 联系电话:15057939086 王奎安 全国武林精英交流会暨《当代武林奇侠传》演员选拔赛》组委会 2023 年 9 月 16 日2 横店影视城简介3 全国武林精英交流会暨《当代武林奇侠传》演员选拔赛规则 一、组织机构 1.指导单位:东阳市体育总会 2.主办单位:国际武道联谊会 3.承办单位:国际武道联谊会江浙分部 4.合作单位:浙江横店体育发展有限公司 5.协办单位:中华武学联合会 杭州功夫文化传播有限公司 浙江横店影视城有限公司 东阳市横店武术协会 甘肃白银市武术协会 山东宁津八极拳研究会 浙江功夫之家俱乐部 温州南拳王子功夫馆 二、比赛概况 比赛日期:2023 年 12 月 29 日至 31 日 活动地点:中国浙江省东阳市横店影视城 赛事项目: 1、武林名家表演、传统武术套路比赛(进行武术各拳种、各流派拳术、 器械的单练、对练、集体项目比赛和团体综艺表演赛、硬气功表演等。 2、演员选拔赛:①表演自选片段(3 分钟以内)、②面试。 三、参加办法 1、各省、市、自治区及下属各市、县、区的各级武术组织、协会、民 间社团、俱乐部、老年体协、青少年活动中心、武术馆校、大专院校、中小 学、幼儿园、厂矿企业、机关事业单位、街道、社区和村镇及武术爱好者均 可组队参赛。4 2、参赛队可报领队或教练 1 至 2 人,运动员人数不限,男女不限。 3、报项规定: (1)套路比赛:每位选手限报 2 项。 (2)集体项目:须 6 人(含)以上,每人限报 1 项。 (3)对练项目限三人以内,不设陪练。 四、荣誉奖项 (1)“发展武术运动贡献奖”,对宣传、组织报名运动员达 30 人、50 人、80 人和 120 人以上参加本届大赛有特殊贡献的组织或个人进行表彰,颁 发奖金、奖杯和证书。 (2)设男、女武坛金童奖、武坛耆英奖。 (3)设最佳运动队、最佳领队、最佳教练员、最佳运动员、最佳裁判员 等奖项。 (4)参加演员选拔赛的运动员:颁发一、二、三级演员证(演员 证获得者可参加后期演员培训和电视连续剧的拍摄)。 五、套路年龄组别 1、个人全能竞赛年龄分组: A 组:12 岁以下(2011 年 1 月 1 日之后出生者); B 组:12 岁至 17 岁(2006 年 1 月 1 日至 2011 年 12 月 31 日); C 组:18 岁至 39 岁(1983 年 1 月 1 日至 2006 年 12 月 31 日); D 组:40 岁至 59 岁(1963 年 1 月 1 日至 1983 年 12 月 31 日); E 组:60 岁和 60 岁以上(1963 年 12 月 31 日之前出生者)。 2、单项、集体项目竞赛年龄分组: (1)A 组:A1 组: 6 岁以下(2016 年 1 月 1 日以后出生)5 A2 组: 6 岁 (2017 年出生) A3 组: 7 岁 (2016 年出生) A4 组: 8 岁 (2015 年出生) A5 组: 9 岁 (2014 年出生) A6 组: 10 岁(2013 年出生) A7 组: 11 岁(2012 年出生) (2)B 组:B1 组: 12 岁(2011 年出生) B2 组: 13 岁(2010 年出生) B3 组: 14 岁(2009 年出生) B4 组: 15 岁(2008 年出生) B5 组: 16 岁(2007 年出生) B6 组: 17 岁(2006 年出生) (3)C 组:C1 组: 18~24 岁(1997 年至 2003 年间出生) C2 组: 25~29 岁(1994 年至 1998 年间出生) C3 组: 30~34 岁(1989 年至 1993 年间出生) C4 组: 35~39 岁(1984 年至 1988 年间出生) (4)D 组:D1 组: 40~44 岁(1983 年至 1989 年间出生) D2 组: 45~49 岁(1976 年至 1978 年间出生) D3 组: 50~54 岁(1969 年至 1972 年间出生) D4 组: 55~59 岁(1964 年至 1968 年间出生) (5)E 组:E1 组: 60~64 岁(1959 年至 1963 年间出生) E2 组: 65~69 岁(1954 年至 1958 年间出生) E3 组: 70~74 岁(1949 年至 1953 年间出生)6 E4 组: 75~79 岁(1944 年至 1948 年间出生) E5 组: 80 岁(含)以上(1944 年 12 月 31 日以前出生) 六、套路各项目比赛时间规定 1.太极拳单练完成套路时间不得超过 4 分钟;太极器械单练不得超 过 3 分钟。凡套路内容较多、较长,可将套路进行删减。 2.木兰拳、武魂拳、韵律拳、健身气功、健身功法个人项目完成时 间参照太极拳、太极器械执行。 3.其它传统拳种、自选单练、对练项目完成套路时间不得超过 2 分 钟,太极拳类对打项目完成套路时间不得超过 3 分钟。 4.集体项目(包括健身气功、健身功法)完成的时间不得超过 4 分 钟。 七、比赛配乐规定 1.集体项目、集体健身气功、团体综艺表演项目,均可以配任何合 适的音乐(自备)。 2.其它任何项目均不准配乐,赛场根据需要可播放背景音乐。 八、交通 1、火车: ①义乌站,义乌火车站 7 号公交车站台统一上车——横店影视城,可在 “义路横行”微信小程序上购票或上车购票。5:30- 20:00 循环发车。 义乌火车站打车至凌云站乘坐轻轨,从凌云站—途径 13 站—明清宫站, 总时长 40-50 分钟;9 ②金华火车站,转轻轨,直达横店影视城; ③杭州火车东站,坐“横店—杭州火车东站”影视旅游专线大巴车,全 程高速旅游直通车,全程约 2.5 小时。 2、汽车:远区域运动员可乘坐飞机至义乌机场后,至义乌国际商贸城 中心客运站换乘班车至横店影视城。也可从萧山机场,机场有直达横店影视 城的班车。 3、飞机: ①杭州萧山机场,萧山机场—横店航站楼(全程高速直达,约 2 小时); ②义乌机场,乘飞机到义乌机场,义乌机场换乘班车至横店:义乌机场横 店影视城公交站台统一上车(可在“义路横行”小程序订票或上车购票)。 如有问题请垂询:王奎安电话:15057939086

