随着版本进程加快,角色的养成也不像之前这么复杂,在这样的环境下,不少玩家开始更倾向于多个小号的养成,以帮助自己获取更大的收益。而如何在有限的资源下更好的提升小号的装备与细节,则是困扰着各位冒险家的首要问题。那么,如何更好的起小号,这份培养指南请收好。

培养思路
由于阿拉德本质上就是对角色的养成,那么所倾注的资源就决定了角色的成长上限。而对于目前来说,装备的获取已不再困难,那么所有的小号,均可按照装备-附魔-增幅/强化-其他细节这样的顺序逐步进行。

而目前想要获取装备最快的方法。除了新角色成长活动会赠送之外,账号绑定材料、冒险团礼盒、畅玩任务礼盒都能帮助我们获得自选史诗,通过这些渠道,即可轻松对角色在第一时间内完善装备。



流派选择
不过,作为小号来说,想要提高投入产出比,选对流派至关重要。而对于现版本来说,经过笔者观察,无论是搬砖还是副本的适用性,大天域流派是小号的最佳选择。该套装养成简单,同时也能提供强大的单刷能力,是养成小号的首选。

而若要考虑后续高阶副本的进军,则低血流会更加适配。虽然在前期养成有一定的困难,且在一定程度上较依赖自定义装备。不过一旦成型,应对高阶副本则会变得更为轻松。

前期打造
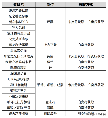
由于小号的打造主要以低成本为主,若无活动的加持下,想要获得附魔与增幅类道具,就需要依靠拍卖行或游戏内副本获取。那么,笔者从性价比以及获取方式上,较推荐下图道具。


一种是可使用金绿柱石在普通副本商店中进行兑换,另外一种则需要使用高级副本中材料兑换卡片册或拍卖行购买。不过,此类道具由于其获取难度较低,同时未升级情况下也能为小号提供不错的过渡能力。待后续进入军团副本后再进行更换也不会损失太多资金。


而在红字书以及增幅器的获取上,仍是较为推荐由克伦特处兑换或异次元遗迹商店中进行获取,此项可通过通关普通副本收集材料进行兑换,可先保证全身+7增幅,待后续有剩余资源再继续向上提升。


而对于宠物装备,由于现阶段新副本加入,其获取也不在困难,若想免费获取,则可优先使用异次元遗迹产出的道具。若有资金充裕,也可选择风暴幽城产出的稀有及以上宠物道具进行装备。


借助活动合理分配
对于现版本来说,想要创建小号最合适的节点无疑是新角色上线时期,如目前的弓箭手,可通过其伴生活动提供大量的角色打造资源。

另外一种则是无成长活动的情况下,则需要根据当前上线的活动资源,查看主玩角色是否能在其中获取提升。若无法获得提升,则建议将资源全部供给小号角色。

例如目前浪漫通行证活动中所提供的时装、宠物、光环,15周年活动商店中的史诗自选礼盒,夏夜活动中所提供的自定义装备礼盒等。此类道具对主玩角色来说提升较小,可优先分配给小号角色以获取更大的提升。

对于一些资源较强的冒险家来说,小号的养成可通过购买礼包快速补足提升,但对于大部分玩家来说,无论是否购买礼包,还是比较建议单角色优先起步,通过大号带动小号,以此保证有更多养成空间。一步一个脚印,才是小号养成的上上之举。